弗戈工业传媒
  • 行业
    流程工业 汽车 金属加工 物流 自动化与驱动 制药 实验分析
  • 会议
  • 数据
  • 视频
  • 直播
  • 课程
  • 展会
  • 登录 丨 注册
  • {nickname} 用户中心 [ 安全退出 ]
上一页 下一页

简介

AI《汽车制造业》2025-05期
AI《汽车制造业》2025-05期
年份:2025年 / 期数:第 5 期
总期数:总 700 期
点赞 0 收藏
分享到
图片目录 文字目录 收藏杂志 往期杂志

图片目录

文字目录

  • 中国汽车行业“内卷”破局之道
    中国汽车行业“内卷”破局之道

    近些年,汽车行业“内卷”加剧,在这样的背景下,企业要形成抗卷的能力,必须要建立自己的核心竞争力。这需要企业在四个维度协同发力:通过市场开拓消化过剩产能;通过技术创新打破同质化竞争;通过生态合作应对产业变革;通过品牌建设提升长期价值。

  • 全球形势分析和汽车零部件企业经营风险抵御
    全球形势分析和汽车零部件企业经营风险抵御

    当前全球进入“三高一低”(高通胀、高利率、高债务和低增长)宏观新范式,叠加技术驱动汽车行业在不同区域数据和场景端的需求变化,原贸易型出海已经难以为继,中国企业出海面临着多重“再布局”挑战。文章提出了以属地化运营带动国际化发展、根据市场需求选择出海目的地以及形成中国汽车零部件国际化方法论等针对性建议,旨在为汽车零部件企业推进国际化进程提供参考,助力其在全球市场中提升竞争力,实现可持续发展。

  • 杜尔:以绿色与数字之笔,绘就汽车涂装新蓝图
    杜尔:以绿色与数字之笔,绘就汽车涂装新蓝图

    “双碳”目标之下,汽车涂装工艺的绿色转型和数字化升级,成为了汽车行业所有主机厂的重要课题。作为涂装领域的专业领先企业,杜尔以多项独创技术引领行业发展,为汽车涂装的绿色转型和数字化升级提供了创新动力。

  • 软件开源创新技术促进汽车行业变革与发展
    软件开源创新技术促进汽车行业变革与发展

    当前汽车行业正经历向“软件定义汽车”的关键转型,软件成为创新与差异化的核心驱动力,但传统开发模式的限制将带来迭代缓慢、成本高昂等问题,难以适应现代需求。开源为现代汽车软件开发提供了经过验证且适应性强的基础。此外,开源与AI、云技术的结合,还将助力云到车生态系统的无缝集成。红帽公司等通过提供ISO 26262 ASIL-B标准功能安全认证的基于Linux的平台,进一步满足了功能安全的关键要求。软件开源创新技术对汽车行业变革与发展起到关键推动作用。

  • 自动驾驶的漫漫征程
    自动驾驶的漫漫征程

    L2级辅助驾驶系统已普遍配备,并正通过新增功能持续升级。然而,对于L3和L4级辅助驾驶技术,车企的推进策略则显得更为审慎。若不能实现完全自动驾驶,汽车革命的终极意义何在?

  • 算力 —— 舱驾 AI 进化的核心燃料
    算力 —— 舱驾 AI 进化的核心燃料

    本文提出算力是车载端侧舱驾 AI 进化的核心燃料这一核心观点,其需求随高级辅助驾驶等级提升呈指数级增长。生成式 AI 的发展也推动着智舱向多模态乃至全模态体验跃迁。NVIDIA 通过芯片架构的代际创新、成熟的软件生态、安全与算力的协同设计及高带宽支撑,重构了车载计算底层逻辑;同时,其构建的车企合作矩阵、传感器与算法生态及云端训练体系形成开放技术联盟和算力闭环,在功能安全与智驾产品安全标准上树立行业标杆,持续推动舱驾 AI 持续进化。

  • 基于SOA架构的智能座舱操作系统分层设计
    基于SOA架构的智能座舱操作系统分层设计

    智能网联汽车高速发展的背景下,智能座舱系统愈发关键,传统操作系统却缺陷频出。基于 SOA(面 向服务的架构)的智能座舱操作系统分层设计应运而生,采用五层架构,借虚拟化技术等提升灵活性与开发效率。实际应用显示,该系统优化驾驶体验与安全,满足用户个性化需求,验证了 S O A 架构在智能座舱领域的可行性,为舱驾一体化及车联网发展提供参考。

  • 防患于未然——智能座舱酒驾监控
    防患于未然——智能座舱酒驾监控

    汽车方向盘内置传感器、视觉摄像头与智能软件协同工作,可实时监测驾驶员的疲劳、分心及酒后状态。欧盟已将该项技术列为强制标配要求,而技术供应商提供的系统功能已远超法规基础需求。

  • 电子转向系统市场格局初定——中国市场成为全球竞争焦点
    电子转向系统市场格局初定——中国市场成为全球竞争焦点

    方向盘与车轮之间的机械连接已成为历史。在线控转向技术(Steer-by-Wire)的推动下,中国汽车产业在德国顶级供应商的技术协同下,正朝着成为全球汽车工业新一轮革命引领者的目标迈进。通过取消机械转向柱,采用电信号传输驾驶指令,不仅为整车布置带来更大设计自由度,更为实现高级别自动驾驶提供了关键技术支撑。中德产业链的深度合作,正在加速这一颠覆性技术在中国市场的商业化落地进程。

  • AI驱动的地图绘制对“软件定义汽车”的时代至关重要
    AI驱动的地图绘制对“软件定义汽车”的时代至关重要

    在“软件定义汽车”时代,汽车性能与体验愈发依赖软件于AI,AI驱动的地图绘制是这一变革的核心,静态地图正被实时动态地图取代,它整合车辆传感器、卫星图像等多源数据,助力车辆理解环境、优化决策,为导航、ADAS及自动驾驶提供关键支持。同时,AI推动驾驶体验个性化,车载助手可基于自然语言和用户行为提供定制化服务。不过,AI整合仍面临数据安全、技术互操作性及算力基础设施等挑战。未来,实时地图将更核心,结合数字孪生等技术加速车辆开发,而跨行业合作是实现更安全、智能、互联汽车未来的关键。

  • 大数据背景下动力电池健康状态预测的特征选择与模型优化探究
    大数据背景下动力电池健康状态预测的特征选择与模型优化探究

    随着新能源汽车产业的发展,动力电池健康状态(SOH)精确预测对行车安全与寿命管理至关重要,本研究针对传统模型在高维数据处理中的局限性,提出“三层特征体系构建—多维度特征筛选—注意力增强模型优化”的技术路线,通过新能源汽车动力电池数据验证,该方法较传统模型预测精度提升26.8%,为动力电池健康管理提供优化方案。

  • 纯电动重型牵引车动力电池布置对轴距与转弯直径的影响
    纯电动重型牵引车动力电池布置对轴距与转弯直径的影响

    商用车电动化过程中,动力电池布置与轴距、转弯性能的强耦合关系构成关键技术瓶颈。本文创新 性提出“固态电池体积缩减 + 模块化立体布置”协同策略。模型计算与对比分析表明,该方案使第一轴至第二轴轴距从 4300 mm 缩短至 3300 mm(回归燃油车 3.2 ~ 3.45  m 水平),最小转弯直径降至 16.7  m(降幅 14.4%),电池布置紧凑度指数提升约 51%,突破了电动重卡高机动性与长续驶协同优化的瓶颈。

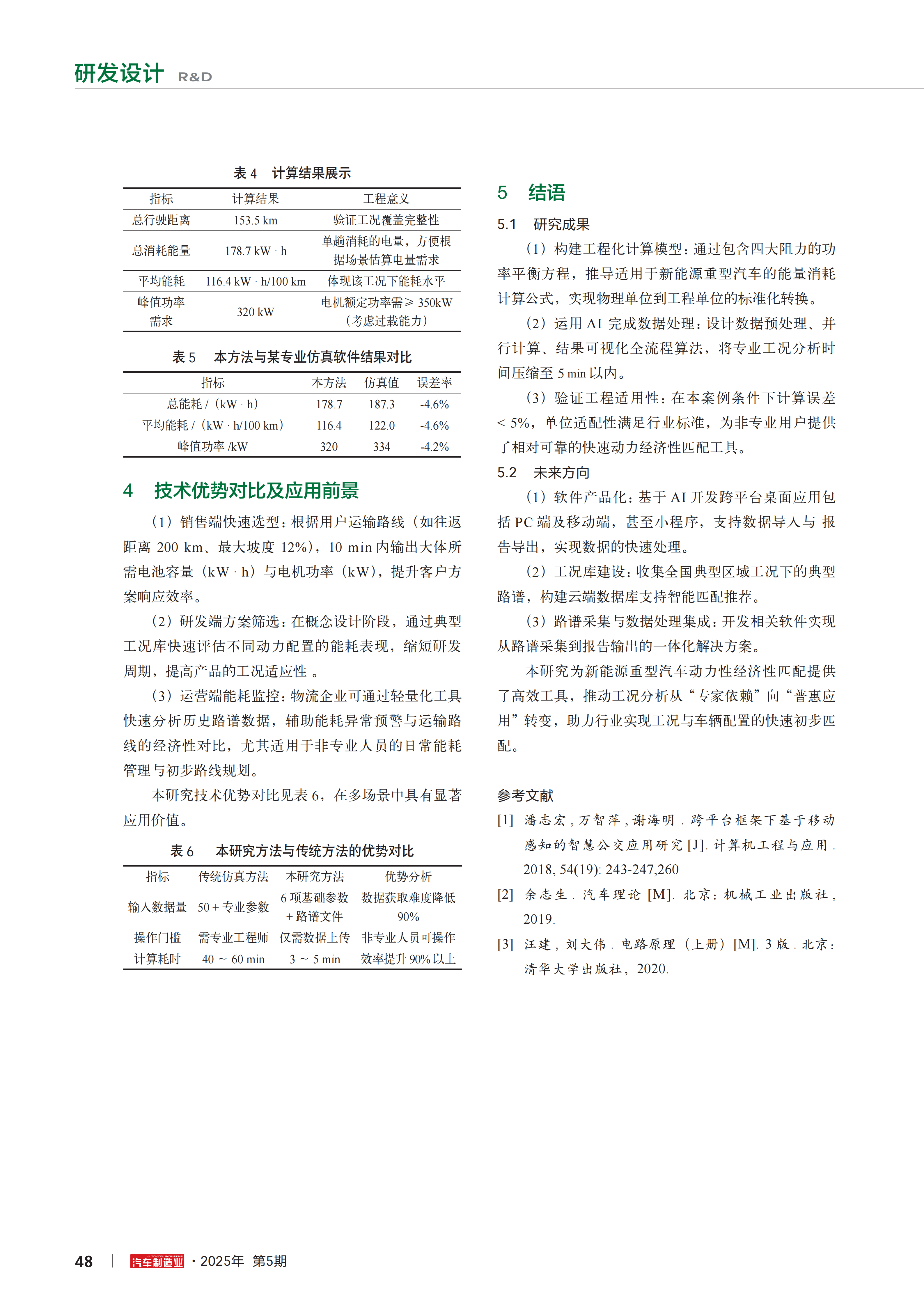
  • 一种基于AI与路谱数据的车辆动力性—经济性简要计算方法研究
    一种基于AI与路谱数据的车辆动力性—经济性简要计算方法研究

    对于快速计算新能源重型汽车在复杂工况下动力性与经济性的实际需求,提出一种结合路谱数据与AI运用的轻量化计算方法。该方法的核心为快速高效,通过对第三方轨迹数据解析获取车辆状态信息,通过功率平衡方程,推导能量消耗与行驶距离的量化关系。使用AI自动生成计算流程,实现从数据预处理到结果输出的全流程智能处理,不需要专业软件。虽存在一定的误差,但大幅降低了非专业人员的门槛,为新能源重型汽车工况与配置的匹配提供了快速参考工具。

  • 整车控制软件平台化设计及仿真
    整车控制软件平台化设计及仿真

    本文依托某纯电车型的整车控制软件开发项目,研究整车控制软件平台化设计及仿真关键技术,通过MATLAB/Simulink仿真软件搭建基于整车控制软件平台化的仿真系统,对系统进行仿真研究,并对结果进行验证,为后续开发以及同领域整车控制开发提供参考。

  • 空气纤维材料的性能表征及其在汽车座椅中的创新应用研究
    空气纤维材料的性能表征及其在汽车座椅中的创新应用研究

    为满足汽车内饰低碳化与可持续需求,提出以聚烯烃弹性体(POE)基空气纤维替代传统聚氨酯(PUR)泡沫应用于座椅。通过表征其力学性能(硬度、回弹、拉伸、压缩变形)并综合评估环境可靠性、耐久性、舒适性及散发性能,揭示了其应用潜力与瓶颈。结果表明:POE空气纤维具备100%可回收性,表观密度与压缩硬度符合设计要求,且在环境稳定性、低VOCs及压力分散性方面显著优于PUR泡沫,为座椅材料绿色革新提供了依据。

  • 一种混合动力汽车的整车驾驶扭矩控制逻辑设计与应用
    一种混合动力汽车的整车驾驶扭矩控制逻辑设计与应用

    整车控制器(VCU)的控制逻辑主要包括整车扭矩需求、整车扭矩分配以及各零部件扭矩需求滤波与动态扭矩协调四部分,按扭矩的动力传递顺序详细介绍了驾驶员扭矩需求后扭矩的处理逻辑,最终输出给发动机、前电机与后电机等执行器执行。

  • 基于质量链的汽车零部件PFMEA创新应用
    基于质量链的汽车零部件PFMEA创新应用

    当今中国汽车行业竞争加剧,汽车零部件供应商的项目开发周期大幅缩短,产品质量要求更严苛,降低成本成为供应商定点的必要前提。基于对当前国内汽车零部件供应商的现状调研,创新性地提出了汽车零部件质量链(Quality Chain)传递模型,适用于在当今国内汽车零部件供应商项目开发中做推广。

  • RFID自动配料应用技术与研究
    RFID自动配料应用技术与研究

    为响应工业4.0,本研究设计实施了基于RFID与ThingWorx平台的汽车动力总成智能制造标签系统。该系统解决毛坯拣配、在制品追踪等痛点,集成DPS拣料、UWB定位等技术,实现物料流转自动化、数据实时采集与可视化监控。实践表明,系统显著提升效率与数据准确性,质量送检效率提升300%,降低管理成本15%,缩短制造周期15%,降低WIP库存27%,为汽车制造业智能化提供了可行路径。

  • AI驱动的汽车高节拍冲压线尾在线智能质检技术创新研究
    AI驱动的汽车高节拍冲压线尾在线智能质检技术创新研究

    本文通过工业AI视觉技术攻克汽车冲压高节拍产线钣金件表面缺陷在线检测难题。结合传统图像处理(图像归一化、特征匹配和Blob分析),实现了冲孔检测,检出率高达99.9%。该技术方案突破在线检测技术壁垒,构建了数孔、开裂/明显缩颈及凸凹伤三大质检AI模型算法,实现微米级缺陷实时定位分类。通过端到端智能检测架构,成功打通冲压线尾质检自动化“最后一公里”。

  • 基于响应面与3DCS的车身钣金件定位布局优化设计
    基于响应面与3DCS的车身钣金件定位布局优化设计

    针对车身钣金件装配偏差导致的试制问题,提出了一种基于Box—Behnken法与3DCS的车身钣金件焊装夹具定位布局优化设计方法。分析了重卡前风窗上横梁定位块坐标参数对装配偏差的影响,得到最优定位设计参数水平。利用3DCS建立前风窗上横梁柔性装配偏差仿真模型,结合响应面法确定最优设计方案。根据优化后的工艺参数指导工装夹具设计并进行零件试生产,有效减少了装配偏差,证实了该方法的实用性。

  • 汽车前保险杠外观缺陷分析及解决
    汽车前保险杠外观缺陷分析及解决

    本文介绍了保险杠注塑生产工艺流程、保险杠外观表面缺陷产生的机理,以及对相关问题解决方案进行分析探讨。在解决实际案例分析过程中,从造型设计到车身数据分析,从模具设计优化到工艺可行性分析,到工装设备过程开发管控等方面开展全流程质量优化设计验证,针对小批量验证过程的实物问题状态,从“人机料法环”等角度进行原因分析,并对要因进行针对性的措施制定,在小批量装车试制过程中反复优化,直到产品符合质量标准。

  • 汽车制造业冷站系统节能优化思路与实践路径
    汽车制造业冷站系统节能优化思路与实践路径

    在“双碳”战略持续推进以及制造企业普遍面临电价上涨与降本压力的背景下,冷站系统已成为汽车制造能效优化的重要突破口。本文基于现场普遍存在的高能耗、设备老化与系统响应滞后的问题,提出一套“分阶段—分层级—系统化”的节能优化策略。通过典型项目案例,结合投资回报模型(PPR)与数字化管控平台,系统分析冷站系统节能路径的可行性与商业价值。研究结果表明,分阶段升级改造可实现综合能耗降低25%以上,投资回收期控制在3年以内,具备良好的推广价值和行业参考意义。