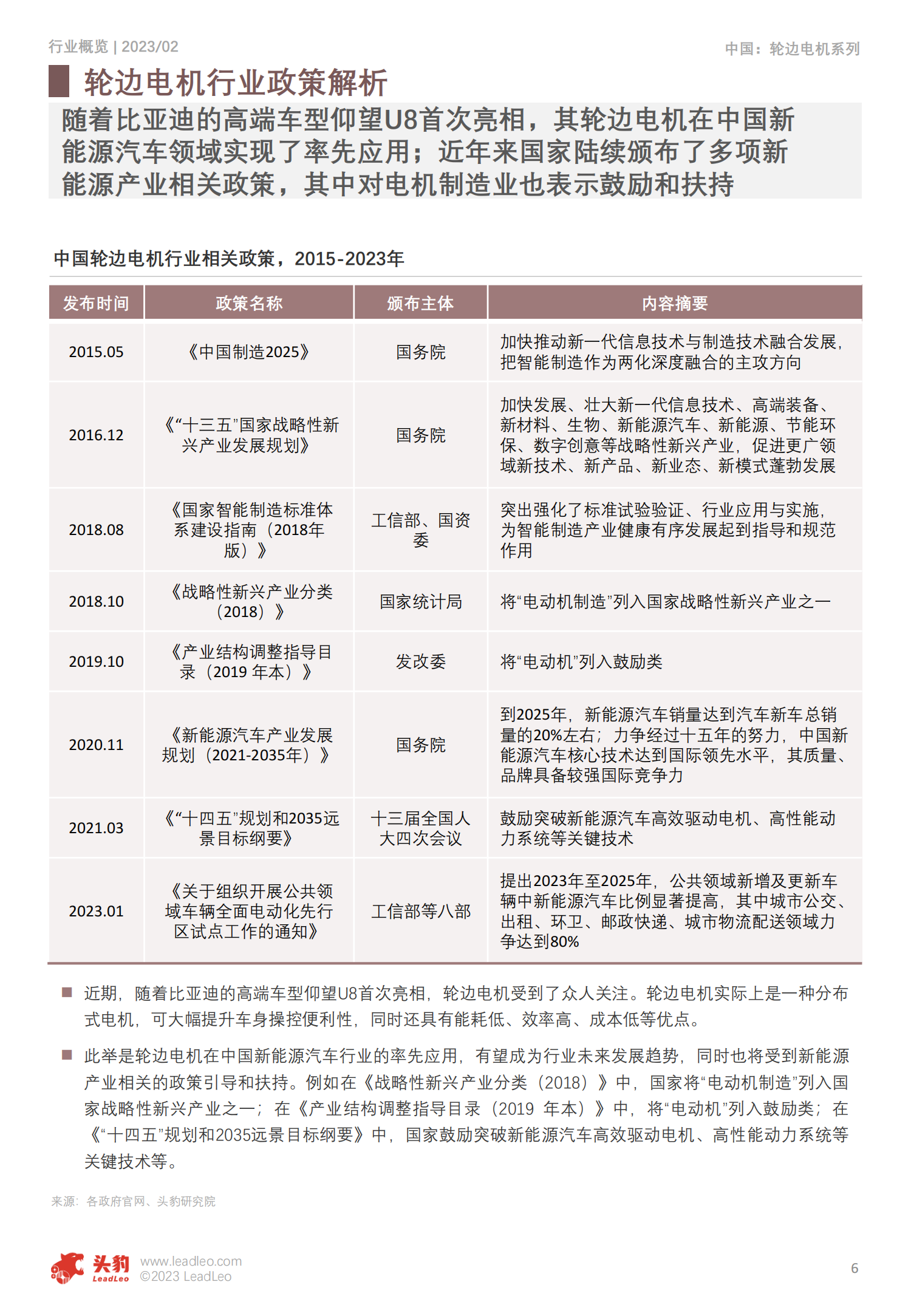
近期,随着比亚迪的高端车型仰望U8首次亮相, 轮边电机受到了众人关注。轮边电机实际上是一种分布式电机,可大幅提升车身操控便利性,同时还具有能耗低、效率高、成本低等优点。此举是轮边电机在中国新能源汽车行业的率先应用, 有望成为行业未来发展趋势。
本报告旨在分析中国轮边电机行业的相关政策、分类、发展现状、竞争格局及未来发展趋势,并 结合目前中国轮边电机行业竞争格局和竞合关系, 深入挖掘、剖析该细分赛道市场中具备竞争实力的企业。
本报告所有图、表、文字中的数据均源自弗若斯特沙利文咨询(中国)及头豹研究院调查,数据 均采用四舍五入,小数计一位。











查看全部内容,请点击下载。
评论
加载更多