行业
流程工业
新能源
汽车
金属加工
物流
自动化与驱动
制药
实验分析
视频
直播
展会
登录 丨 注册
{nickname}
用户中心
[ 安全退出 ]
投审稿入口
首页
资讯
技术
新能源关注
视频
活动
上海车展
微课堂
厂商社区
报告
电子杂志
关于我们
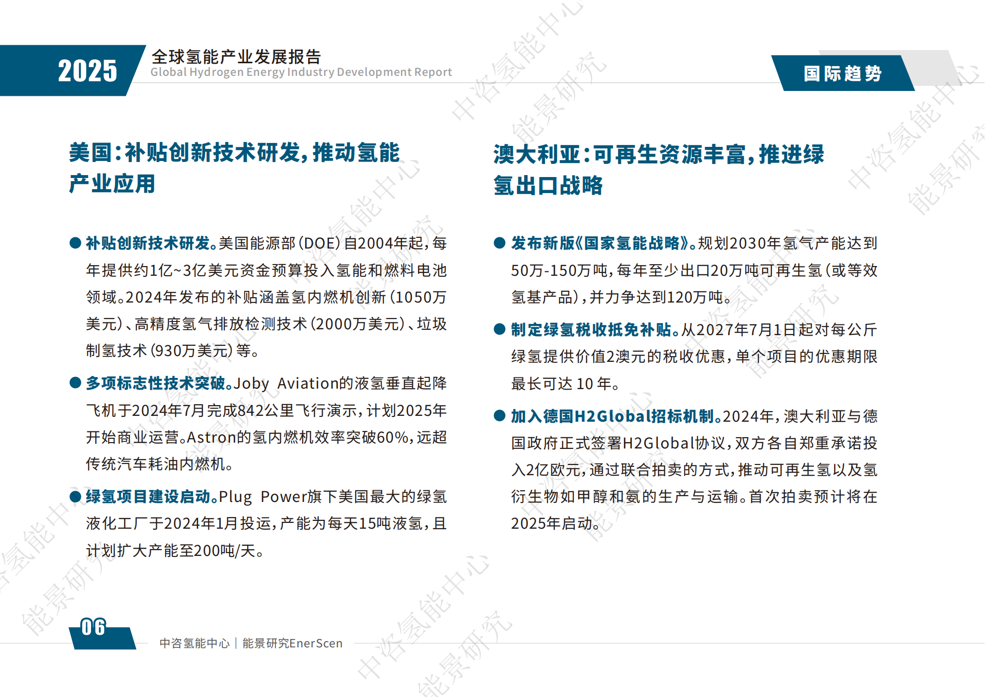
2025年全球氢能产业发展报告
2025-07-29
查看完整内容,请点击下载。
下载行业报告
没有了
2025具身机器人行业现状及未来趋势分析报告
评论
登录后可发表评论
立即登录
加载更多
关于我们
弗戈之窗
产品与服务
企业简介
企业文化
人才发展
全球资源
地址:北京市西城区百万庄大街22号院2号楼3层A区
电话:010-63326090
邮编:100037
Copyright 2001-2022 Jigong Vogel All Rights Reserved.
京ICP备12020067号-15
京公网安备110102001177号
投稿
AI汽车制造业
订阅号
服务号
视频号
小程序
加入我们
18518227486
客服
回顶部
评论
加载更多